加载中...

点击这里给我发消息

QQ群:417857029

国内外新闻动态

新版《国家危险废物名录》征求意见,有哪些变化?

来源:华印2019年09月30日

阅读次数:

9月5日,生态环境部公布了《国家危险废物名录(修订稿)》(征求意见稿),重点针对 2016 年版《名录》修订后,环境管理中反映比较集中、问题比较多的废物。通过细化类别的方式,保证列入《名录》的危险废物精确性。为便于使用,《名录》修订保持了结构的连续性。关于《意见稿》,有任何的想法和意见,可依据下面的联络方式提出哦。

文章来源:生态环境部

新版《国家危险废物名录》征求意见,有哪些变化?

关于征求《国家危险废物名录(修订稿)》(征求意见稿)意见的函

各有关单位:

为贯彻落实《中华人民共和国环境保护法》和《中华人民共和国固体废物污染环境防治法》,加强危险废物环境管理,我部组织编制了《国家危险废物名录(修订稿)》(征求意见稿)。现印送给你们,请研究提出书面意见,并于2019年10月10日前反馈我部。

联 系 人:固体废物与化学品司刘宏博、张龙

电 话:(010)66556293

传真:(010)66556252

邮箱:hwmd@mee.gov.cn

通信地址:北京市西城区西直门南小街115号

邮政编码:100035

附件:1.征求意见单位名单

2.《国家危险废物名录(修订稿)》(征求意见稿)

3.《国家危险废物名录(修订稿)》(征求意见稿)编制说明

生态环境部办公厅

2019年9月5日

2016 年版《名录》实施过程中的问题主要有以下几个方面:

一是部分危险废物类别定义不准确、范围过大。2016 年版《名录》对部分危险废物产生源和危险物质采用了较为宽泛的定义,导致将部分不具有危险特性的固体废物纳入其中,造成部分行业(如表面处理行业等)固体废物属性争议较大,急需进行调整。

(二)不能完全满足当前危险废物经营许可证管理需求。各地在危险废物管理中,已经将《名录》作为管理名录或者危险废物分类名录使用。部分危险废物存在归类不清的问题,影响了各地危险废物经营许可证的审批颁发工作。

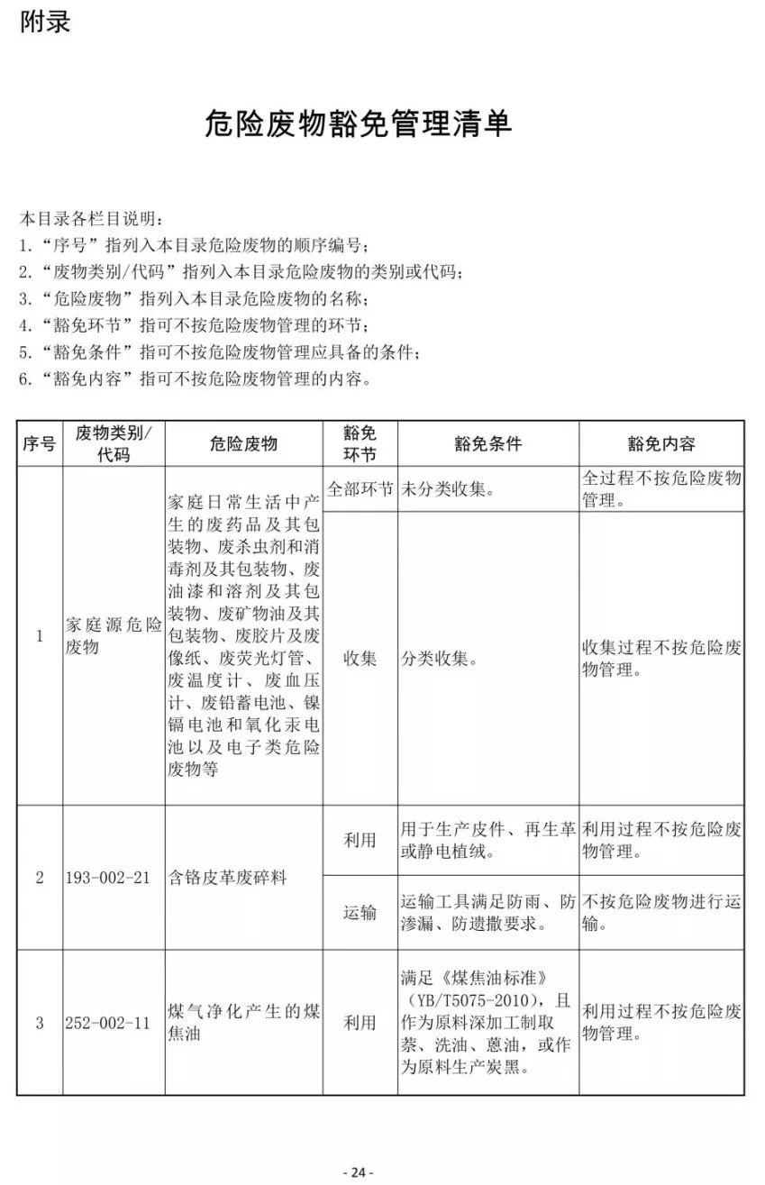
(三)部分环境风险小的危险废物需要纳入豁免管理2016年版《名录》推行危险废物豁免管理,在环境风险可控的前提下,将部分危险废物纳入豁免管理清单;在豁免管理制度实施过程中社会反响较好,进一步扩大豁免管理范围的需求增大。

本次修订内容包括:正文内容由9条修改为7条。修订了附表《国家危险废物名录》,其中新增7种危险废物、删减7种危险废物、合并减少8种危险废物。修订了附录《危险废物豁免管理清单》,其中新增13种危险废物

1.新增 7 种危险废物

根据征集意见情况,《名录(修订稿)》共新增 7 种具有危险特性的废物,废物代码分别为“261-184-11”“336-107-17”“321-031-48”“900-050-49”“900-051-49”“900-052-49”和“900-053-49”。

2.删除 7 种危险废物

《名录(修订稿)》共删除了 7 种危险废物,具体如下:

(1)本次修订征集意见过程中,有关企业提出化学制剂生产过程不存在废母液和反应基废物。因此,删除废物代码为“272-002-02”的危险废物。

(2)由于有机卤化物类别众多,含有机卤化物废物描述过于宽泛,而大部分有毒有害的卤化有机溶剂已经包含在 HW06 类别的废物中。因此,删除废物代码为“900-036-45”的危险废物。

(3)焦炭生产过程中煤气净化产生的残渣和焦油已包含在废物代码为“252-002-11”的危险废物中。因此,删除废物代码为“252-014-11”的危险废物。

(4)“无机化工行业生产过程中集(除)尘装置收集的粉尘”范围太大,与《名录》中很多无机化工行业产生的粉尘重复;另外,无机化工行业产生的粉尘的主要危险特性为重金属的毒性,可以通过危险废物鉴别标准鉴别。因此,删除废物代码为“900-040-49”的危险废物。

(5)本次修订征集意见过程中,有关行业协会提出甲醇空气氧化法生产甲醛过程中产生的废催化剂为纯银,不具有危险特性。因此,删除废物代码为“261-171-50”的危险废物。

(6)报废机动车拆解后收集的未引爆的安全气囊,不具有环境危害和健康危害。因此,删除废物代码为“900-018-15”的危险废物。

(7)根据《固体废物鉴别标准通则》(GB34330),三硝基甲苯生产过程中产生的粉红水和红水不作为液态废物管理,即不属于固体废物和危险废物;另外,粉红水和红水的废水处理污泥已包括在废物代码为“267-001-15”的危险废物中。因此,删除废物代码为“267-004-15”的危险废物。

3.合并减少 8 种危险废物

《名录(修订稿)》对 15 种危险废物进行了合并,合并为7 种危险废物(即合并减少了 8 种),具体如下:

(1)将废物代码为“272-004-02”的危险废物合并到废物代码为“272-003-02”的危险废物中。

(2)将废物代码为“275-007-02”的危险废物合并到废物代码为“275-005-02”的危险废物中。

(3)将废物代码为“900-403-06”的危险废物合并到废物代码为“900-402-06”的危险废物中。

(4)将废物代码为“252-014-11”的危险废物合并到废物代码为“252-002-11”的危险废物中。

(5)将废物代码为“252-009-11”的危险废物合并到废物代码为“252-008-11”的危险废物中。

(6)将废物代码为“252-005-11”和“252-006-11”的 2种危险废物合并到废物代码为“252-004-11”的危险废物中。

(7)将废物代码为“321-027-48”的危险废物合并到废物代码为“321-002-48”的危险废物中。

附件:

 

新版《国家危险废物名录》征求意见,有哪些变化?

 

新版《国家危险废物名录》征求意见,有哪些变化?

 

新版《国家危险废物名录》征求意见,有哪些变化?

 

新版《国家危险废物名录》征求意见,有哪些变化?

 

新版《国家危险废物名录》征求意见,有哪些变化?

 

新版《国家危险废物名录》征求意见,有哪些变化?

 

新版《国家危险废物名录》征求意见,有哪些变化?

 

新版《国家危险废物名录》征求意见,有哪些变化?

 

新版《国家危险废物名录》征求意见,有哪些变化?

 

新版《国家危险废物名录》征求意见,有哪些变化?

 

新版《国家危险废物名录》征求意见,有哪些变化?

 

新版《国家危险废物名录》征求意见,有哪些变化?

 

新版《国家危险废物名录》征求意见,有哪些变化?

 

新版《国家危险废物名录》征求意见,有哪些变化?

 

新版《国家危险废物名录》征求意见,有哪些变化?

 

新版《国家危险废物名录》征求意见,有哪些变化?

 

新版《国家危险废物名录》征求意见,有哪些变化?

 

新版《国家危险废物名录》征求意见,有哪些变化?

 

新版《国家危险废物名录》征求意见,有哪些变化?

 

新版《国家危险废物名录》征求意见,有哪些变化?

 

新版《国家危险废物名录》征求意见,有哪些变化?

 

新版《国家危险废物名录》征求意见,有哪些变化?

 

新版《国家危险废物名录》征求意见,有哪些变化?

 

新版《国家危险废物名录》征求意见,有哪些变化?

 

新版《国家危险废物名录》征求意见,有哪些变化?

 

新版《国家危险废物名录》征求意见,有哪些变化?

 

新版《国家危险废物名录》征求意见,有哪些变化?

新版《国家危险废物名录》征求意见,有哪些变化?

  • 标签:
相关阅读

本站所有信息与内容,版权归原作者所有。网站中部分新闻、文章来源于网络或会员供稿,如读者对作品版权有疑议,请及时与我们联系,电话:025-85303363 QQ:2402955403。文章仅代表作者本人的观点,与本网站立场无关。转载本站的内容,请务必注明"来源:林中祥胶粘剂技术信息网(www.adhesive-lin.com)".

网友评论

©2015 南京爱德福信息科技有限公司   苏ICP备10201337 | 技术支持:建站100

客服

客服
电话

1

手机:18114925746

客服
邮箱

565052751@qq.com

若您需要帮助,您也可以留下联系方式

发送邮箱

扫二
维码

微信二维码