加载中...

点击这里给我发消息

QQ群:417857029

国内外新闻动态

工信部《各类监控化学品名录》发布!这些危化品将被国家严格管控

来源:互联网2020年06月15日

阅读次数:

关键词| 新版《各类监控化学品名录》公布

共 285字 | 建议阅读时间 分钟

中华人民共和国工业和信息化部令

第52号

《各类监控化学品名录》已经2020年4月23日工业和信息化部第15次部务会议审议通过,并报国务院批准,现予公布,自公布之日起施行。原化学工业部1996年5月15日公布的《各类监控化学品名录》(化学工业部令第11号)同时废止。

部长 苗圩

2020年6月3日

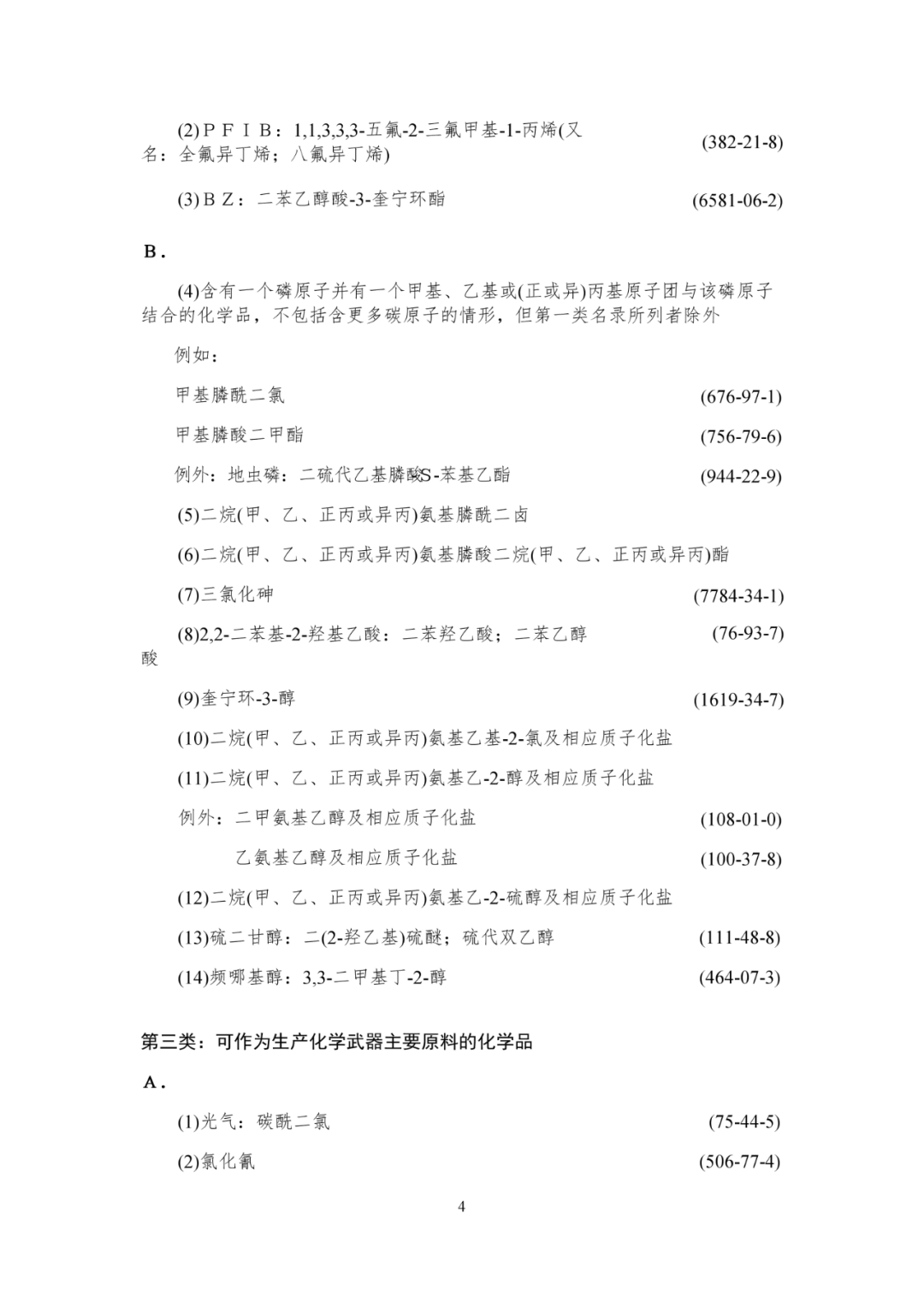
附件:各类监控化学品名录

工信部《各类监控化学品名录》发布!这些危化品将被国家严格管控

工信部《各类监控化学品名录》发布!这些危化品将被国家严格管控

工信部《各类监控化学品名录》发布!这些危化品将被国家严格管控

工信部《各类监控化学品名录》发布!这些危化品将被国家严格管控

工信部《各类监控化学品名录》发布!这些危化品将被国家严格管控

来源:工业和信息化部产业政策与法规司

免责声明: 所载内容来源于互联网,微信公众号等公开渠道,我们对文中观点持中立态度,本文仅供参考、交流。 转载的稿件版权归原作者和机构所有,如有侵权,请联系我们删除。

  • 标签:
相关阅读

本站所有信息与内容,版权归原作者所有。网站中部分新闻、文章来源于网络或会员供稿,如读者对作品版权有疑议,请及时与我们联系,电话:025-85303363 QQ:2402955403。文章仅代表作者本人的观点,与本网站立场无关。转载本站的内容,请务必注明"来源:林中祥胶粘剂技术信息网(www.adhesive-lin.com)".

网友评论

©2015 南京爱德福信息科技有限公司   苏ICP备10201337 | 技术支持:建站100

客服

客服
电话

1

手机:18114925746

客服
邮箱

565052751@qq.com

若您需要帮助,您也可以留下联系方式

发送邮箱

扫二
维码

微信二维码