加载中...

点击这里给我发消息

QQ群:417857029

国内外新闻动态

[重磅解读]中国胶粘剂行业市场现状、发展前景及趋势分析

来源:互联网2020年07月07日

阅读次数:

 

 

 

 

我国胶粘剂工业起步于二十世纪五十年代,八十年代形成了第一个生产高潮,近十年有了突飞猛进的发展,开始进入高速发展的新时期,产量快速增长,应用领域不断扩展,工艺技术不断进步。根据统计数据,2009年以来我国胶粘剂行业销售额逐年增长,年均整体保持8%左右的增速从2009年的526亿元增长至2018年的1027.8亿元,突破千亿元销售大关,而2019年我国胶粘剂产业依然保持较高的增长速度。
 

一、 2019年我国胶粘剂产量和需求双增长

1、2019年我国胶粘剂产量同比增长5.21%

2009年以来,我国胶粘剂产量保持了较快的增长。至2019年底,我国胶粘剂行业产量达到约881.9万吨,同比增长5.21%

[重磅解读]中国胶粘剂行业市场现状、发展前景及趋势分析

2、2019年我国胶粘剂消费量同比增长5.43%

我国胶黏剂工业起步晚,但发展迅速。中国胶黏剂工业从1958年起步,当初在世界胶黏剂领域的份额几乎为零,经过60年的发展,中国胶黏剂已经在世界胶黏剂领域占有一席之地。2019年,我国胶粘剂消费量达到约872万吨,同比增长5.43%

[重磅解读]中国胶粘剂行业市场现状、发展前景及趋势分析

 

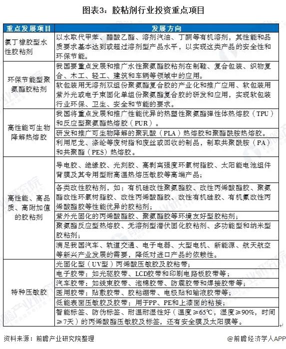
二、2019年我国胶黏剂重点投资项目分析

胶粘剂的快速发展,也离不开重点项目的开展,目前看,环保型胶粘剂、可降解型胶粘剂、功能性胶粘剂以及特种胶粘剂均为现阶段行业重点开发项目。

[重磅解读]中国胶粘剂行业市场现状、发展前景及趋势分析

 
三、我国胶粘剂发展前景及趋势分析

目前,中国胶粘剂企业大部分为中小型企业,还有部分甚至为作坊式的小型企业,生产的产品多为低端产品,靠批量生产,薄利多销来获取较为低廉的利润回报。随着原材料价格上涨、劳动力成本上升,极大地压缩了这些企业的利润空间。故未来看,这批企业中的大部分将成为被收购兼并的对象,中国胶粘剂生产将向规模化、集约化方向发展。从这一角度进行分析,可知未来胶粘剂行业有较利好的因素可提供单价,从而提高行业的销售规模

另一方面,胶粘剂主要下游行业为制鞋业,现阶段制鞋业仍将保持着较为快速的发展,故胶粘剂仍有较大空间进行增长。2010-2019年,胶粘剂供给和需求增长分别为7.43%以及7.55%;参照三个领域的因素进行考量,到2025年胶粘剂产量及需求均将增长至1350万吨左右

 

目前,国内市场高性能、高品质胶粘剂年增长率为15%以上高于胶粘剂整体8%左右的增长速度。走在行业前列的一批中等规模的优秀企业如回天、之江、康达、硅宝、高盟、集泰、德邦、韦尔通等,科技研发能力和经济实力较强,在一些细分领域技术水平走在行业的前列,这些企业致力于开发高性能的环保型产品,在市场竞争中具有较强的竞争实力,获取相对丰厚的利润回报

我国将通过加快科研发和技术创新,采用市场调控和行政干预并举的办法,淘汰一批产能落后和档次劣质产品,降低和限制一批产能严重过剩的通用型产品增长,促进各类改性型、特种型、反应型、纳米型等高新技术产品的发展。

 

来源:粘接资讯         

   

 

 

 

我国胶粘剂工业起步于二十世纪五十年代,八十年代形成了第一个生产高潮,近十年有了突飞猛进的发展,开始进入高速发展的新时期,产量快速增长,应用领域不断扩展,工艺技术不断进步。根据统计数据,2009年以来我国胶粘剂行业销售额逐年增长,年均整体保持8%左右的增速从2009年的526亿元增长至2018年的1027.8亿元,突破千亿元销售大关,而2019年我国胶粘剂产业依然保持较高的增长速度。
 

一、 2019年我国胶粘剂产量和需求双增长

1、2019年我国胶粘剂产量同比增长5.21%

2009年以来,我国胶粘剂产量保持了较快的增长。至2019年底,我国胶粘剂行业产量达到约881.9万吨,同比增长5.21%

[重磅解读]中国胶粘剂行业市场现状、发展前景及趋势分析

2、2019年我国胶粘剂消费量同比增长5.43%

我国胶黏剂工业起步晚,但发展迅速。中国胶黏剂工业从1958年起步,当初在世界胶黏剂领域的份额几乎为零,经过60年的发展,中国胶黏剂已经在世界胶黏剂领域占有一席之地。2019年,我国胶粘剂消费量达到约872万吨,同比增长5.43%

[重磅解读]中国胶粘剂行业市场现状、发展前景及趋势分析

 

二、2019年我国胶黏剂重点投资项目分析

胶粘剂的快速发展,也离不开重点项目的开展,目前看,环保型胶粘剂、可降解型胶粘剂、功能性胶粘剂以及特种胶粘剂均为现阶段行业重点开发项目。

[重磅解读]中国胶粘剂行业市场现状、发展前景及趋势分析

 
三、我国胶粘剂发展前景及趋势分析

目前,中国胶粘剂企业大部分为中小型企业,还有部分甚至为作坊式的小型企业,生产的产品多为低端产品,靠批量生产,薄利多销来获取较为低廉的利润回报。随着原材料价格上涨、劳动力成本上升,极大地压缩了这些企业的利润空间。故未来看,这批企业中的大部分将成为被收购兼并的对象,中国胶粘剂生产将向规模化、集约化方向发展。从这一角度进行分析,可知未来胶粘剂行业有较利好的因素可提供单价,从而提高行业的销售规模

另一方面,胶粘剂主要下游行业为制鞋业,现阶段制鞋业仍将保持着较为快速的发展,故胶粘剂仍有较大空间进行增长。2010-2019年,胶粘剂供给和需求增长分别为7.43%以及7.55%;参照三个领域的因素进行考量,到2025年胶粘剂产量及需求均将增长至1350万吨左右

 

目前,国内市场高性能、高品质胶粘剂年增长率为15%以上高于胶粘剂整体8%左右的增长速度。走在行业前列的一批中等规模的优秀企业如回天、之江、康达、硅宝、高盟、集泰、德邦、韦尔通等,科技研发能力和经济实力较强,在一些细分领域技术水平走在行业的前列,这些企业致力于开发高性能的环保型产品,在市场竞争中具有较强的竞争实力,获取相对丰厚的利润回报

我国将通过加快科研发和技术创新,采用市场调控和行政干预并举的办法,淘汰一批产能落后和档次劣质产品,降低和限制一批产能严重过剩的通用型产品增长,促进各类改性型、特种型、反应型、纳米型等高新技术产品的发展。

 

来源:粘接资讯
[重磅解读]中国胶粘剂行业市场现状、发展前景及趋势分析
隆重推荐您关注下面的PUR高级研修班(点击图片了解更多详情)

[重磅解读]中国胶粘剂行业市场现状、发展前景及趋势分析

          报名热线:13816260354(同微信)
         或微信扫下面二维码线上报名

   [重磅解读]中国胶粘剂行业市场现状、发展前景及趋势分析

  • 标签:
相关阅读

本站所有信息与内容,版权归原作者所有。网站中部分新闻、文章来源于网络或会员供稿,如读者对作品版权有疑议,请及时与我们联系,电话:025-85303363 QQ:2402955403。文章仅代表作者本人的观点,与本网站立场无关。转载本站的内容,请务必注明"来源:林中祥胶粘剂技术信息网(www.adhesive-lin.com)".

网友评论

©2015 南京爱德福信息科技有限公司   苏ICP备10201337 | 技术支持:建站100

客服

客服
电话

1

手机:18114925746

客服
邮箱

565052751@qq.com

若您需要帮助,您也可以留下联系方式

发送邮箱

扫二
维码

微信二维码