加载中...

点击这里给我发消息

QQ群:417857029

国内外新闻动态

涉多家涂料企业 江苏100多家危化企业生产许可证被注销

来源:互联网2021年03月04日

阅读次数:

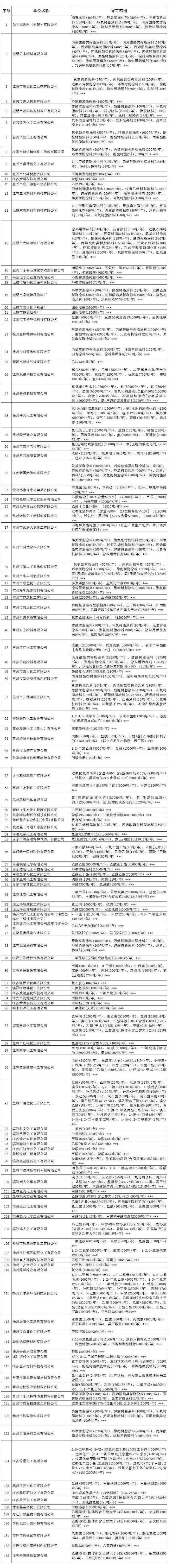
近日,江苏省应急管理厅发布公告称:根据各设区市应急管理局核实并上报,尚利派涂料(无锡)有限公司等133家危险化学品生产企业,终止危险化学品生产活动。根据《危险化学品生产企业安全生产许可证实施办法》第四十条规定,注销上述企业《危险化学品生产企业安全生产许可证》,现予公告。

涉多家涂料企业 江苏100多家危化企业生产许可证被注销

附:133家注销危险化学品生产企业安全生产许可证企业名单

涉多家涂料企业 江苏100多家危化企业生产许可证被注销

  • 标签:
相关阅读

本站所有信息与内容,版权归原作者所有。网站中部分新闻、文章来源于网络或会员供稿,如读者对作品版权有疑议,请及时与我们联系,电话:025-85303363 QQ:2402955403。文章仅代表作者本人的观点,与本网站立场无关。转载本站的内容,请务必注明"来源:林中祥胶粘剂技术信息网(www.adhesive-lin.com)".

网友评论

©2015 南京爱德福信息科技有限公司   苏ICP备10201337 | 技术支持:建站100

客服

客服
电话

1

手机:18114925746

客服
邮箱

565052751@qq.com

若您需要帮助,您也可以留下联系方式

发送邮箱

扫二
维码

微信二维码