加载中...

点击这里给我发消息

QQ群:417857029

国内外新闻动态

北京修订《建筑类涂料与胶粘剂挥发性有机化合物含量限值标准》

来源:CATIA2022年04月15日

阅读次数:

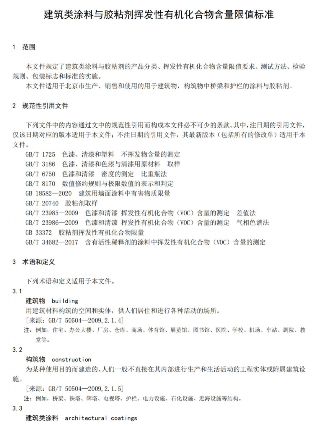
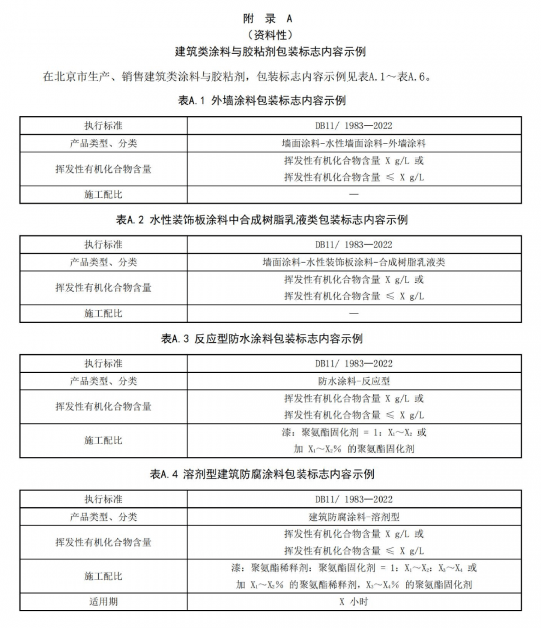
2022年4月1日经北京市政府批准,北京市修订发布《建筑类涂料与胶粘剂挥发性有机化合物含量限值标准》(DB11/ 1983-2022)。该标准自于2022年10月1日起实施。自标准实施之日起代替《建筑类涂料与胶粘剂挥发性有机化合物含量限值标准》(DB11/ 3005-2005)

范围

本文件规定了建筑类涂料与胶粘剂的产品分类、挥发性有机化合物含量限值要求、测试方法、检验规则、包装标志和标准的实施。

本文件 适用于北京市生产、销售和使用的用于建筑物,构筑物中桥梁和护栏的涂料与胶粘剂。

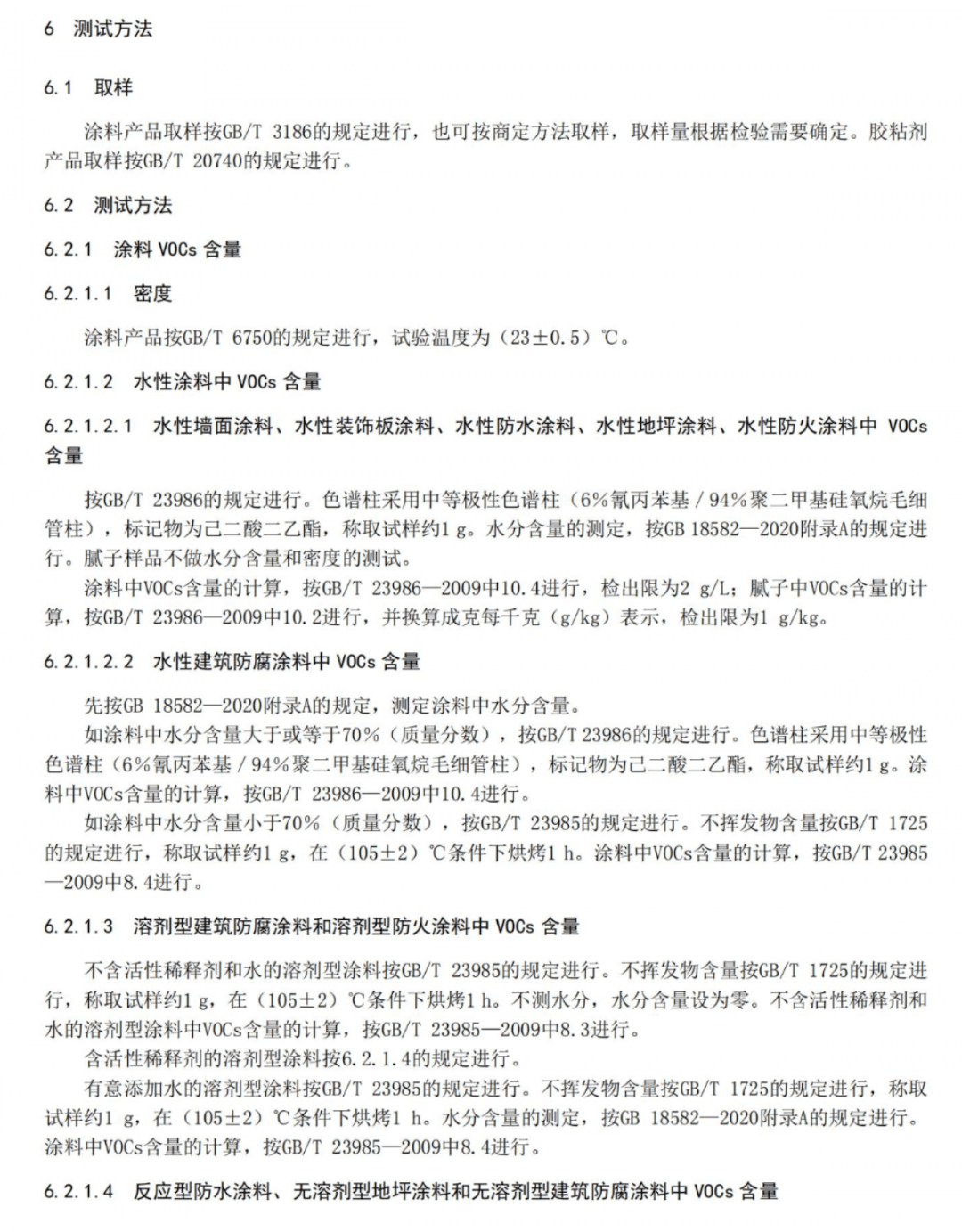
建筑类涂料中VOCs含量限值要求

北京修订《建筑类涂料与胶粘剂挥发性有机化合物含量限值标准》

北京修订《建筑类涂料与胶粘剂挥发性有机化合物含量限值标准》

建筑类胶粘剂中VOCs含量限值要求

北京修订《建筑类涂料与胶粘剂挥发性有机化合物含量限值标准》

北京修订《建筑类涂料与胶粘剂挥发性有机化合物含量限值标准》

北京修订《建筑类涂料与胶粘剂挥发性有机化合物含量限值标准》

北京修订《建筑类涂料与胶粘剂挥发性有机化合物含量限值标准》

北京修订《建筑类涂料与胶粘剂挥发性有机化合物含量限值标准》

北京修订《建筑类涂料与胶粘剂挥发性有机化合物含量限值标准》

北京修订《建筑类涂料与胶粘剂挥发性有机化合物含量限值标准》

北京修订《建筑类涂料与胶粘剂挥发性有机化合物含量限值标准》

北京修订《建筑类涂料与胶粘剂挥发性有机化合物含量限值标准》

北京修订《建筑类涂料与胶粘剂挥发性有机化合物含量限值标准》

北京修订《建筑类涂料与胶粘剂挥发性有机化合物含量限值标准》

北京修订《建筑类涂料与胶粘剂挥发性有机化合物含量限值标准》

北京修订《建筑类涂料与胶粘剂挥发性有机化合物含量限值标准》

北京修订《建筑类涂料与胶粘剂挥发性有机化合物含量限值标准》

(参考来源:北京市生态环境局

编辑:晴天薇|审核:红杉树

  • 标签:
相关阅读

本站所有信息与内容,版权归原作者所有。网站中部分新闻、文章来源于网络或会员供稿,如读者对作品版权有疑议,请及时与我们联系,电话:025-85303363 QQ:2402955403。文章仅代表作者本人的观点,与本网站立场无关。转载本站的内容,请务必注明"来源:林中祥胶粘剂技术信息网(www.adhesive-lin.com)".

网友评论

©2015 南京爱德福信息科技有限公司   苏ICP备10201337 | 技术支持:建站100

客服

客服
电话

1

手机:18114925746

客服
邮箱

565052751@qq.com

若您需要帮助,您也可以留下联系方式

发送邮箱

扫二
维码

微信二维码