加载中...

点击这里给我发消息

QQ群:417857029

新产品·新技术信息

一种右旋糖酐水凝胶基的生物胶粘剂

来源:互联网2021年06月09日

阅读次数:

【科研摘要】

组织工程策略的一个主要缺陷是缺乏促进血管生成的材料,其中来自宿主脉管系统的内皮细胞侵入植入的基质以形成新的血管。为了确定调节血管生成的材料特性,德国马克斯普朗克分子生物医学研究所Britta Trappmann教授团队开发了一种微流体体外模型,其中趋化因子引导的内皮细胞萌发成可调水凝胶,然后形成可灌注的腔。

一种右旋糖酐水凝胶基的生物胶粘剂

团队表明,只有在对水凝胶粘附性和降解性进行微调以支持内皮细胞的初始集体入侵,同时允许基质重塑以允许管腔打开时,才会形成长的可灌注管。这些研究提供了对细胞-基质相互作用如何调节血管生成的更好理解,因此,构成了需要血管化的组织工程材料优化设计标准的重要一步。相关论文以题为Synthetic extracellular matrices with tailored adhesiveness and degradability support lumen formation during angiogenic sprouting(具有定制粘附性和可降解的合成细胞外基质在血管生成过程中支持管腔形成)发表在《NatureCommunications》上。

【主图导读】

一种右旋糖酐水凝胶基的生物胶粘剂

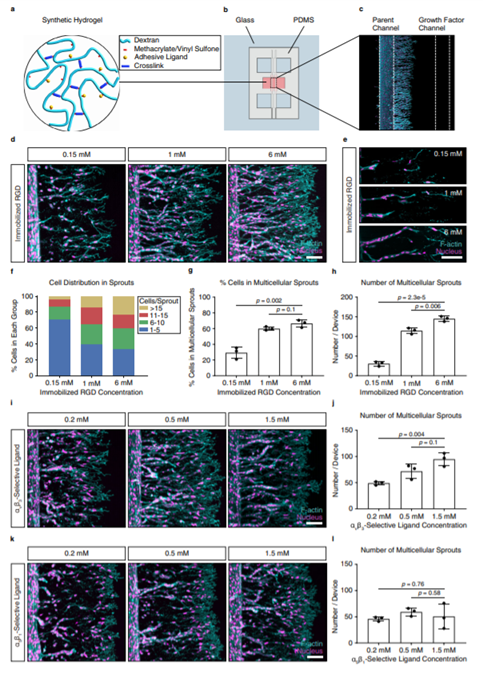
图1:基质粘附调节血管生成发芽的多细胞性。

一种右旋糖酐水凝胶基的生物胶粘剂

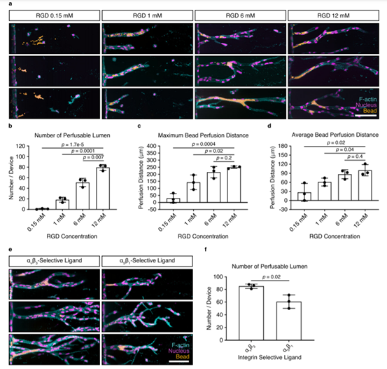
图2:可以在合成水凝胶中形成血管腔。

一种右旋糖酐水凝胶基的生物胶粘剂

图3:血管腔形成需要多细胞侵袭。

一种右旋糖酐水凝胶基的生物胶粘剂

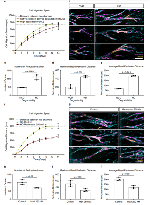
图4:基质可降解性调节血管腔的形成。

一种右旋糖酐水凝胶基的生物胶粘剂

图5:体外血管显示了体内血管的许多特征。

  • 标签:
相关阅读

本站所有信息与内容,版权归原作者所有。网站中部分新闻、文章来源于网络或会员供稿,如读者对作品版权有疑议,请及时与我们联系,电话:025-85303363 QQ:2402955403。文章仅代表作者本人的观点,与本网站立场无关。转载本站的内容,请务必注明"来源:林中祥胶粘剂技术信息网(www.adhesive-lin.com)".

网友评论

©2015 南京爱德福信息科技有限公司   苏ICP备10201337 | 技术支持:建站100

客服

客服
电话

1

手机:18114925746

客服
邮箱

565052751@qq.com

若您需要帮助,您也可以留下联系方式

发送邮箱

扫二
维码

微信二维码