加载中...

点击这里给我发消息

QQ群:417857029

国内外新闻动态

山东省市场监督管理局发布2024年涂料和胶粘剂产品质量监督抽查实施细则

来源:有机硅网2024年02月19日

阅读次数:

近日,山东省市场监督管理局发布《山东省涂料胶粘剂产品质量监督抽查实施细则(2024年版)》的通告。通告称,组织制定了安全带等138种(类)重点监管产品质量监督抽查实施细则。

山东省市场监督管理局发布2024年涂料和胶粘剂产品质量监督抽查实施细则

同时,为提高山东省产品质量监督抽查工作的科学性、规范性和统一性,山东省市场监督管理局依据《产品质量监督抽查暂行管理办法》等规定,组织制定了《山东省建筑涂料产品质量监督抽查实施细则(2024年版)》、《山东省胶粘剂产品质量监督抽查实施细则(2024年版)》,现予以批准发布,自发布之日起施行,旧版同种(类)产品质量监督抽查实施细则同时废止,具体内容如下:

山东省建筑涂料产品质量监督抽查实施细则(2024年版)

1.抽样

1.1抽样方法

以随机抽样的方式在被抽样生产者、销售者的待销产品中抽取。

随机数一般可使用随机数表等方法产生。

1.2抽样基数

抽查样品基数满足抽样数量即可。

1.3抽样范围

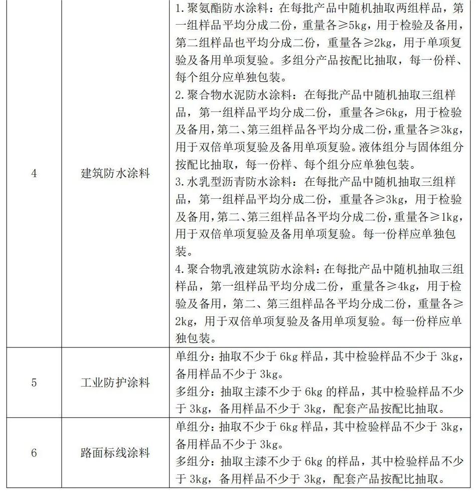
抽查产品种类包括合成树脂乳液内墙涂料、合成树脂乳液外墙涂料、溶剂型木器涂料、建筑防水涂料、工业防护涂料、路面标线涂料。

1.4抽样数量

表1 涂料产品抽样数

山东省市场监督管理局发布2024年涂料和胶粘剂产品质量监督抽查实施细则

山东省市场监督管理局发布2024年涂料和胶粘剂产品质量监督抽查实施细则

2.验项测法

表2-1 合成树脂乳液内墙涂料面检验项目

山东省市场监督管理局发布2024年涂料和胶粘剂产品质量监督抽查实施细则

山东省市场监督管理局发布2024年涂料和胶粘剂产品质量监督抽查实施细则

表2-2 合成脂乳液外墙涂料面检验项目

山东省市场监督管理局发布2024年涂料和胶粘剂产品质量监督抽查实施细则

表2-3 溶剂型聚氨涂料面漆检验项目

山东省市场监督管理局发布2024年涂料和胶粘剂产品质量监督抽查实施细则

山东省市场监督管理局发布2024年涂料和胶粘剂产品质量监督抽查实施细则

表2-4 溶剂型聚氨涂料(双组分)底检验项目

山东省市场监督管理局发布2024年涂料和胶粘剂产品质量监督抽查实施细则

山东省市场监督管理局发布2024年涂料和胶粘剂产品质量监督抽查实施细则

表2-5 潮(湿)固化聚料(单)验项目

山东省市场监督管理局发布2024年涂料和胶粘剂产品质量监督抽查实施细则

表2-6 基料面验项目

山东省市场监督管理局发布2024年涂料和胶粘剂产品质量监督抽查实施细则

表2-7 硝基涂料底漆检验项目

山东省市场监督管理局发布2024年涂料和胶粘剂产品质量监督抽查实施细则

表2-8 溶剂型醇酸木器涂料检验项目

山东省市场监督管理局发布2024年涂料和胶粘剂产品质量监督抽查实施细则

表2-9 醇酸树脂清检验项目

山东省市场监督管理局发布2024年涂料和胶粘剂产品质量监督抽查实施细则

表2-10 醇酸树脂色(底漆)检验项目

山东省市场监督管理局发布2024年涂料和胶粘剂产品质量监督抽查实施细则

表2-11 醇酸脂色(调合)检验项目

山东省市场监督管理局发布2024年涂料和胶粘剂产品质量监督抽查实施细则

表2-12 醇酸树脂色(磁漆)检验项目

山东省市场监督管理局发布2024年涂料和胶粘剂产品质量监督抽查实施细则

表2-13 聚防水料检验项目

山东省市场监督管理局发布2024年涂料和胶粘剂产品质量监督抽查实施细则

表2-14 聚合物水泥防水涂料检验项目

山东省市场监督管理局发布2024年涂料和胶粘剂产品质量监督抽查实施细则

表2-15 水乳型沥青防水涂料检验项目

山东省市场监督管理局发布2024年涂料和胶粘剂产品质量监督抽查实施细则

表2-16 聚合物乳液建筑防水料检验项目

山东省市场监督管理局发布2024年涂料和胶粘剂产品质量监督抽查实施细则

表2-17 水性工业防护料检验项目

山东省市场监督管理局发布2024年涂料和胶粘剂产品质量监督抽查实施细则

表2-18 溶剂型工防护料检验项目

山东省市场监督管理局发布2024年涂料和胶粘剂产品质量监督抽查实施细则

表2-19 无剂涂料检验项目

山东省市场监督管理局发布2024年涂料和胶粘剂产品质量监督抽查实施细则

表2-20 热熔型路面标线涂料检验项目

山东省市场监督管理局发布2024年涂料和胶粘剂产品质量监督抽查实施细则

表2-21 溶剂型路面标线涂料检验项目

山东省市场监督管理局发布2024年涂料和胶粘剂产品质量监督抽查实施细则

表2-22 双组份路面标线涂料检验项目

山东省市场监督管理局发布2024年涂料和胶粘剂产品质量监督抽查实施细则

表2-23 水性路面标线涂料检验项目

山东省市场监督管理局发布2024年涂料和胶粘剂产品质量监督抽查实施细则

注:上表所列检验项目是有关法律法规、标准等规定的,重点涉及健康、安全、节能环保以及消费者、有关组织反映有质量问题的重要项目。

执行企业标准、团体标准、地方标准的产品,检验项目参照上述内容执行。

凡是注日期的文件,其随后所有的修改单(不包括勘误的内容) 或修订版不适用于本细则。凡是不注日期的文件,其最新版本适用于本细则。

3.判定规则

3.1 依据标准

GB/T 9756 合成树脂乳液内墙涂料

GB 18582 建筑用墙面涂料中有害物质限量

GB/T 9755 合成树脂乳液外墙涂料

GB 18581 木器涂料中有害物质限量

GB/T 23997 室内装饰装修用溶剂型聚氨醋木器涂料

HG/T 2240 潮(湿) 气固化聚氨涂料(单组分)

室内装饰装修用溶剂型硝基木器涂料GB/T 23998

GB/T 23995 室内装饰装修用溶剂型醇酸木器涂料

GB/T 25251 醇酸树脂涂料

GB/T 19250 聚氨醋防水涂料

GB/T 23445 聚合物水泥防水涂料

JC/T 408 水乳型沥青防水涂料

JC/T 864 聚合物乳液建筑防水涂料

JC 1066 建筑防水涂料中有害物质限量

GB 30981 工业防护涂料中有害物质限量

JT/T 280 路面标线涂料

相关的法律、行政法规、部门规章、规范性文件现行有效的企业标准、团体标准、地方标准及产品明示质量要求

3.2判定原则

经检验,检验项目全部合格,判定为被抽查产品所检项目未发现不合格;检验项目中任一项或一项以上不合格,判定为被抽查产品不合格。

若被检产品明示的质量要求高于本细则中检验项目依据的标准要求时,应按被检产品明示的质量要求判定。

若被检产品明示的质量要求低于本细则中检验项目依据的强制性标准要求时,应按照强制性标准要求判定。

若被检产品明示的质量要求低于或包含细则中检验项目依据的推荐性标准要求时,应以被检产品明示的质量要求判定,但应在检验报告各注中进行说明。

若被检产品明示的质量要求缺少本细则中检验项目依据的强制性标准要求时,应按照强制性标准要求判定。

若被检产品明示的质量要求缺少本细则中检验项目依据的推荐性标准要求时,该项目不参与判定,但应在检验报告备注中进行说明。

4.异议复检

本细则中确定的全部检验项目,采用备用样品进行复检。

山东省胶粘剂产品质量监督抽查实施细则(2024年版)

1.抽样

1.1抽样方法

以随机抽样的方式在被抽样生产者、销售者的待销产品中抽取。

1.2抽样基数

抽样基数满足抽样数量即可。

1.3抽样数量

抽取2份,其中1份作检验用,另1份作为备用样品。(每份样品不得小于0.5kg:样品质量小于0.5kg时,应当抽取总质量不低于0.5kg的最少完整包装。 如有配套固化剂则按照配比抽取。当单件样品无法满足标准规定的制样尺寸时,可适当抽取符合要求的样品数量。

2.检验项目及检测方法

表1 胶黏剂产品检验项目

山东省市场监督管理局发布2024年涂料和胶粘剂产品质量监督抽查实施细则

注:上表所列检验项目是有关法律法规、标准等规定的,重点涉及健康、安全、节能、环保以及消费者、有关组织反映有质量问题的重要项目.

执行企业标准、团体标准、地方标准的产品,检验项目参照上述内容执行。

凡是注日期的文件,其随后所有的修改单(不包括勘误的内容) 或修订版不适用于本细则。凡是不注日期的文件,其最新版本适用于本细则。

3.判定规则

3.1 依据标准

GB 18583 室内装饰装修材料一胶粘剂中有害物质限量

现行有效的企业标准、团体标准、地方标准及产品明示质量要求

3.2判定原则

经检验,检验项目全部合格,判定为被抽查产品所检项目未发现不合格;检验项目中任一项或项以上不合格,判定为被抽查产品不合格。

若被检产品明示的质量要求高于本细则中检验项目依据的标准要求时,应按被检产品明示的质量要求判定。

若被检产品明示的质量要求低于本细则中检验项目依据的强制性标准要求时,应按照强制性标准要求判定。

若被检产品明示的质量要求低于或包含细则中检验项目依据的推荐性标准要求时,应以被检产品明示的质量要求判定,但应在检验报告备注中进行说明。

若被检产品明示的质量要求缺少本细则中检验项目依据的强制性标准要求时,应按照强制性标准要求判定。

若被检产品明示的质量要求缺少本细则中检验项目依据的推荐性标准要求时,该项目不参与判定,但应在检验报告备注中进行说明。

4.异议复检

本细则中确定的全部检验项目,采用备用样品进行复检。

  • 标签:
相关阅读

本站所有信息与内容,版权归原作者所有。网站中部分新闻、文章来源于网络或会员供稿,如读者对作品版权有疑议,请及时与我们联系,电话:025-85303363 QQ:2402955403。文章仅代表作者本人的观点,与本网站立场无关。转载本站的内容,请务必注明"来源:林中祥胶粘剂技术信息网(www.adhesive-lin.com)".

网友评论

©2015 南京爱德福信息科技有限公司   苏ICP备10201337 | 技术支持:建站100

客服

客服
电话

1

手机:18114925746

客服
邮箱

565052751@qq.com

若您需要帮助,您也可以留下联系方式

发送邮箱

扫二
维码

微信二维码