加载中...

点击这里给我发消息

QQ群:417857029

国内外新闻动态

锂电胶企业好电科技发布严正声明

来源:粘接2024年02月23日

阅读次数:

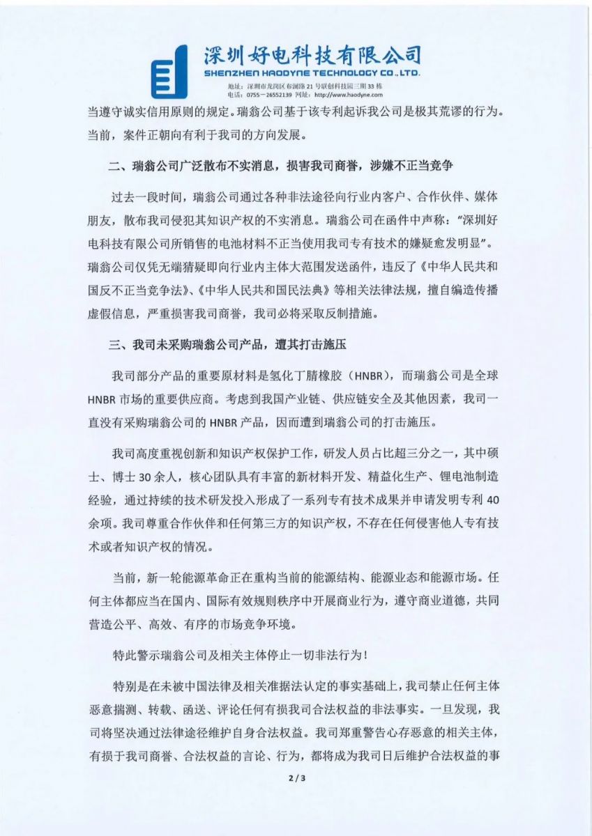
      近日,多家媒体发布了日本企业瑞翁株式会社起诉中国领先的锂电池粘合剂制造商深圳好电科技有限公司涉嫌侵犯其商业秘密的新闻。粘接资讯于昨日2024年2月22日也转载了相关新闻:涉嫌侵犯商业机秘!国内头部锂电胶制造商深圳好电遭起诉。该新闻一经发布,迅速在业内引起广泛的关注。

      粘接资讯注意到,本起纠纷的当事方之一深圳好电科技有限公司,对该事件高度重视,几乎在第一时间就针对日本瑞翁公司的起诉做出了迅速果断的回击于2024年2月22日21:33通过其公司的官方微信公众号“Haodyne好电科技”发布了严正申明。粘接资讯现特将好电科技公司的严正声明原文转发如下:

锂电胶企业好电科技发布严正声明
锂电胶企业好电科技发布严正声明
  • 标签:
相关阅读

本站所有信息与内容,版权归原作者所有。网站中部分新闻、文章来源于网络或会员供稿,如读者对作品版权有疑议,请及时与我们联系,电话:025-85303363 QQ:2402955403。文章仅代表作者本人的观点,与本网站立场无关。转载本站的内容,请务必注明"来源:林中祥胶粘剂技术信息网(www.adhesive-lin.com)".

网友评论

©2015 南京爱德福信息科技有限公司   苏ICP备10201337 | 技术支持:建站100

客服

客服
电话

1

手机:18114925746

客服
邮箱

565052751@qq.com

若您需要帮助,您也可以留下联系方式

发送邮箱

扫二
维码

微信二维码