加载中...

点击这里给我发消息

QQ群:417857029

国内外新闻动态

新版危险废物名录发布!与现行版相比,出现了哪些变化?

来源:CATIA2024年01月08日

阅读次数:

1月3日,生态环境部发布关于公开征求《国家危险废物名录(修订稿)(征求意见稿)》意见的通知,征求意见截止时间为2024年2月4日。

新版危险废物名录发布!与现行版相比,出现了哪些变化?

列入本名录附录《危险废物豁免管理清单》中的危险废物,在所列的豁免环节,且满足相应的豁免条件时,可以按照豁免内容的规定实行豁免管理。

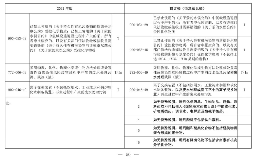
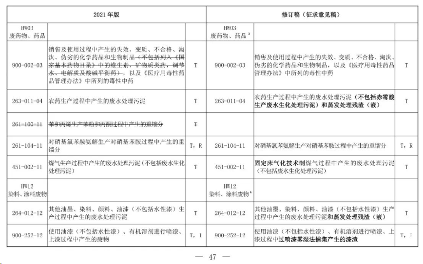
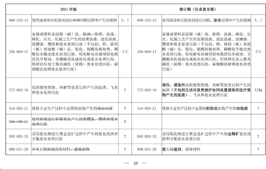
本次修订版与现行的2021年版相比,出现多出修改

一是正文当中,修订了正文第六条。将正文第六条第二句修订为“经鉴别具有危险特性的,属于危险废物,应当根据其主要有害成分和危险特性对照本名录中已有废物代码进行归类,无法按已有废物代码归类的,应确定其所属废物类别,按代码‘900-000-××’(××为危险废物类别代码)进行归类管理”。

生态环境部表示,《名录(2021年版)》的正文第六条规定对鉴别后属于危险废物的,仅分类到废物类别一级。实际鉴别工作中,存在较多 可以确认鉴别对象与《名录》已有代码危险废物的危险特性和处置—55—特性一致或相似的情形。此类废物直接按《名录》中已有代码归类, 便于危险废物的高效利用处置和精细化管理。

二是附表方面,其中对五类废物添加标注限定、新增4种危险废物、删减2种危险废物、合并或拆分3种危险废物、废物描述修改18种。

三是附录《危险废物豁免管理清单》中,根据征集意见情况,修订了序号为9的含油金属屑的利用环节豁免条件以及序号为16的含铬皮革废碎料运 输环节的豁免内容和豁免条件。

以下是新旧两版名录对比,以供参考。

 

新版危险废物名录发布!与现行版相比,出现了哪些变化?

 

新版危险废物名录发布!与现行版相比,出现了哪些变化?

 

新版危险废物名录发布!与现行版相比,出现了哪些变化?

 

新版危险废物名录发布!与现行版相比,出现了哪些变化?

 

新版危险废物名录发布!与现行版相比,出现了哪些变化?

新版危险废物名录发布!与现行版相比,出现了哪些变化?

  • 标签:
相关阅读

本站所有信息与内容,版权归原作者所有。网站中部分新闻、文章来源于网络或会员供稿,如读者对作品版权有疑议,请及时与我们联系,电话:025-85303363 QQ:2402955403。文章仅代表作者本人的观点,与本网站立场无关。转载本站的内容,请务必注明"来源:林中祥胶粘剂技术信息网(www.adhesive-lin.com)".

网友评论

©2015 南京爱德福信息科技有限公司   苏ICP备10201337 | 技术支持:建站100

客服

客服
电话

1

手机:18114925746

客服
邮箱

565052751@qq.com

若您需要帮助,您也可以留下联系方式

发送邮箱

扫二
维码

微信二维码